访问者模式号称最难的行为型模式。
引子1
文件扫描
一般的对象属性访问:直接引用对象,获取对象属性并操作。
例如递归遍历扫描出.java文件
private void scan(File dir, List<File> collection) {
for (File file : dir.listFiles()) {
if (file.isFile() && file.getName().endsWith(".java")) {
collection.add(file);
} else if (file.isDirectory()) {
// 递归调用:
scan(file, collection);
}
}
}
如果以后需要新增操作,例如要求扫描出.class文件或者删除文件,需要重复写扫描逻辑,或者在原来的代码基础上添加条件处理。当操作逐渐增加,if-else的判断和方法需要的参数就会越来越多,且代码没法复用。
函数式接口
为了复用扫描逻辑:可以使用函数式编程的思想,由外部传入操作函数。例如file -> {},在java中即接口。
java提供了一些默认的函数式接口(@FunctionInterface):如Consumer、Function、Runnable、Supplier、Predicate等
public class OriginFunction {
@Test
public void test() {
List<File> list = new ArrayList<>();
scan(new File("./"), new Consumer<File>() { //函数式接口,IDE可以转为Lambda函数
@Override
public void accept(File file) {
list.add(file);
}
});
System.out.println(list);
}
private void scan(File dir, Consumer<File> consumer) {
for (File file : dir.listFiles()) {
if (file.isFile() && file.getName().endsWith(".java")) { //条件判断可以放到Consumer中
consumer.accept(file);
} else if (file.isDirectory()) {
scan(file, consumer);
}
}
}
}
条件判断可以放到Consumer中
- 根据面向对象的思想,我们把扫描逻辑封装到一个对象结构类ObjectStructure中,方便复用。
- Consumer只有一个方法,一种类型参数,对象结构复杂的时候无法使用,参考Consumer定义需要的接口IVisitor。匿名内部类改为具体子类实现
经过改造后代码如下
抽象访问者
使用访问者模式实现上面的文件扫描功能
public class Visitor1 {
//定义访问者接口
private interface IVisitor {
// 访问文件夹:
void visitDir(File dir);
// 访问文件:
void visitFile(File file);
}
//定义JavaFileVisitor处理java文件
private class JavaFileVisitor implements IVisitor {
public void visitDir(File dir) {
}
public void visitFile(File file) {
if (file.getName().endsWith(".java")) {
System.out.println("Found java file: " + file);
}
}
}
//定义ClassFileVisitor处理class文件
private class ClassFileVisitor implements IVisitor {
public void visitDir(File dir) {
}
public void visitFile(File file) {
if (file.getName().endsWith(".class")) {
System.out.println("Found class file: " + file);
}
}
}
//定义文件夹和文件数据结构
private class FileStructure {
// 文件对象
private File path;
public FileStructure(File path) {
this.path = path;
}
public void accept(IVisitor visitor) {
scan(this.path, visitor);
}
private void scan(File file, IVisitor visitor) {
if (file.isDirectory()) {
// 让访问者处理文件夹:
visitor.visitDir(file);
for (File sub : file.listFiles()) {
// 递归处理子文件夹:
scan(sub, visitor);
}
} else if (file.isFile()) {
// 让访问者处理文件:
visitor.visitFile(file);
}
}
}
@Test
public void test() {
FileStructure fs = new FileStructure(new File("./"));
IVisitor javaVisitor = new JavaFileVisitor();
IVisitor classVisitor = new ClassFileVisitor();
fs.accept(javaVisitor);
fs.accept(classVisitor);
}
}
同样的,如果要删除文件或者做其他操作,可以通过增加访问者的方式处理
是不是感觉还不如加个if-else判断?
其实不然,上面的逻辑比较简单。
假设一个地方要扫描找出Java文件,另一个地方要扫描并删除Java文件,这个时候就没法用后缀名进行判断了。
这个时候一般人的做法就是加个flag标记,判断是要找出还是要删除。
假设又有一个地方需要扫描java文件并修改呢?
另外如果操作复杂,if中会堆积大量业务逻辑,如果操作耗时,还需要在if中
new Thread增加大量嵌套。这样写的代码显然是没法复用的。
经过上面的改造后,具有如下优势:
- 当条件变复杂时,仍然具有较高的可读性
- 当if中的操作复杂时,逻辑集中在一个类中,而不是包在一个大括号中
- 当if中的操作耗时时,可以给特定访问者的特定方法新建子线程,避免嵌套过多。
- 代码可复用性强,可以灵活搭配不同的访问者
思考:上面的写法真的是访问者模式吗?
看下类图,顶多只能算观察者模式或者策略模式。注册了监听器(Visitor),并且回调visit方法。
只有这样的话当然称不上最难的设计模式。
抽象元素
上面文件扫描是用了Java封装好的类,里面已经做了很多事情。假设需要使用我们自己定义的类。
我们先定义一个BaseFile类,再给File和Directory定义两个子类,分别有各自的特征方法,例如文件可以有后缀名,目录类可以有子文件
子类的作用就是对父类进行扩展,不同的子类有不同的特征
public class Visitor2 {
//文件基类,定义为抽象类或接口
private abstract class BaseFile {
private String name;
public BaseFile(String name) {
this.name = name;
}
public String getName() {
return name;
}
@Override
public String toString() {
return name;
}
}
//文件类
private class RealFile extends BaseFile {
public RealFile(String s) {
super(s);
}
//文件类特征:可以有后缀名
public String getSuffix() {
return "";
}
}
//目录类
private class Directory extends BaseFile {
public Directory(String s) {
super(s);
}
//目录类特征:可以获取子文件数量
public int getDirectChildCount() {
return 0;
}
}
//定义访问者接口
private interface IVisitor {
// 访问文件夹
void visitDir(Directory dir);
// 访问文件
void visitFile(RealFile file);
}
//定义JavaFileVisitor处理java文件
private class JavaFileVisitor implements IVisitor {
public void visitDir(Directory dir) {
}
public void visitFile(RealFile file) {
if (file.getName().endsWith(".java")) {
System.out.println("Found java file: " + file);
}
}
}
//定义ClassFileVisitor处理class文件
private class ClassFileVisitor implements IVisitor {
public void visitDir(Directory dir) {
}
public void visitFile(RealFile file) {
if (file.getName().endsWith(".class")) {
System.out.println("Found class file: " + file);
}
}
}
//定义文件夹和文件数据结构
private class FileStructure {
// 文件对象:这里使用List直接存模拟的数据,否则无法构造子类对象。另外也更符合访问者模式特征
private List<BaseFile> mFiles;
public FileStructure(List<BaseFile> files) {
mFiles = files;
}
public void accept(IVisitor visitor) {
for (BaseFile file : mFiles) {
//使用instanceof判断对象类型,调用不同的访问者方法
if (file instanceof RealFile) {
visitor.visitFile((RealFile) file);
} else if (file instanceof Directory) {
visitor.visitDir((Directory) file);
}
}
}
}
@Test
public void test() {
List<BaseFile> files = new ArrayList();
files.add(new RealFile("A.java"));
files.add(new RealFile("B.class"));
files.add(new Directory("C"));
FileStructure fs = new FileStructure(files);
IVisitor javaVisitor = new JavaFileVisitor();
IVisitor classVisitor = new ClassFileVisitor();
fs.accept(javaVisitor);
fs.accept(classVisitor);
}
}
注意到上面使用instanceof判断对象类型,调用不同的访问者方法。这么做每当新增一个子类,需要添加if判断,违背了开闭原则。思考如何优化?
这里需要介绍下面向对象中的分派的概念,见下文
思考:如果访问者接口定义visit(BaseFile)方法,然后把强转放到访问者中,这样做合适吗?
不合适,每个访问者都需要写一遍强转
双重分派
理解了面向对象中的分派之后,可以对文件扫描的代码再次进行改造
给BaseFile定义一个accept方法,利用两次调用实现双重分派
public class Visitor3 {
//文件基类,定义为抽象类或接口
private abstract class BaseFile {
private String name;
public BaseFile(String name) {
this.name = name;
}
public String getName() {
return name;
}
@Override
public String toString() {
return name;
}
//定义抽象方法,由于父类this作为参数时使用的是静态类型,因此父类实现该方法没有意义,需要强制子类实现
public abstract void accept(IVisitor visitor);
}
//文件类
private class RealFile extends BaseFile {
public RealFile(String s) {
super(s);
}
@Override
public void accept(IVisitor visitor) {
visitor.visitFile(this);
}
//文件类特征:可以有后缀名
public String getSuffix() {
return "";
}
}
//目录类
private class Directory extends BaseFile {
public Directory(String s) {
super(s);
}
@Override
public void accept(IVisitor visitor) {
visitor.visitDir(this);
}
//目录类特征:可以获取子文件数量
public int getDirectChildCount() {
return 0;
}
}
//定义访问者接口
private interface IVisitor {
// 访问文件夹
void visitDir(Directory dir);
// 访问文件
void visitFile(RealFile file);
}
//定义JavaFileVisitor处理java文件
private class JavaFileVisitor implements IVisitor {
public void visitDir(Directory dir) {
}
public void visitFile(RealFile file) {
if (file.getName().endsWith(".java")) {
System.out.println("Found java file: " + file);
}
}
}
//定义ClassFileVisitor处理class文件
private class ClassFileVisitor implements IVisitor {
public void visitDir(Directory dir) {
}
public void visitFile(RealFile file) {
if (file.getName().endsWith(".class")) {
System.out.println("Found class file: " + file);
}
}
}
//定义文件夹和文件数据结构
private class FileStructure {
// 文件对象:这里使用List直接存模拟的数据,否则无法构造子类对象。另外也更符合访问者模式特征
private List<BaseFile> mFiles;
public FileStructure(List<BaseFile> files) {
mFiles = files;
}
public void accept(IVisitor visitor) {
for (BaseFile file : mFiles) {
//通过两次调用,实现双重分派
file.accept(visitor);
}
}
}
@Test
public void test() {
List<BaseFile> files = new ArrayList();
files.add(new RealFile("A.java"));
files.add(new RealFile("B.class"));
files.add(new Directory("C"));
FileStructure fs = new FileStructure(files);
IVisitor javaVisitor = new JavaFileVisitor();
IVisitor classVisitor = new ClassFileVisitor();
fs.accept(javaVisitor);
fs.accept(classVisitor);
}
}
上面使用了不同名方法
visitDir和visitFile,其实没有利用到双重分派,只是解决了instanceof的条件分支而已。可以修改为重载
visit方法,但是暂时没发现太明显的好处,只是更符合访问者模式的标准类图定义而已。
引子2
假设需要实现一个功能:对媒体文件,如jpg、png、gif、mp4等不同格式的文件,提取图片,进行合法性校验。
抽象元素
public class Origin {
//定义抽象基类或接口
private abstract class MediaFile {
String path;
public MediaFile(String path) {
this.path = path;
}
}
private class Jpg extends MediaFile {
public Jpg(String path) { super(path); }
}
private class Png extends MediaFile {
public Png(String path) { super(path); }
}
private class Checker {
public void check(MediaFile mediaFile) {
//instanceof每次新增类型,都需要修改访问者代码,如果有多个访问者操作,需要修改多处
if(mediaFile instanceof Jpg) {
System.out.println("check jpg: " + mediaFile.path);
} else if(mediaFile instanceof Png) {
System.out.println("check png: " + mediaFile.path);
}
}
}
@Test
public void test() {
List<MediaFile> list = new ArrayList<>();
list.add(new Jpg("A.jpg"));
list.add(new Png("B.jpg"));
Checker checker = new Checker();
for (MediaFile mediaFile : list) {
checker.check(mediaFile);
}
}
}
存在问题:instanceof每次新增类型,都需要修改访问者代码,如果有多个访问者操作,需要修改多处,不符合开闭原则
使用双重分派
public class Visitor1 {
private abstract class MediaFile {
String path;
public MediaFile(String path) {
this.path = path;
}
public abstract void accept(Checker checker);
}
private class Jpg extends MediaFile {
public Jpg(String path) { super(path); }
@Override
public void accept(Checker checker) {
checker.check(this);
}
}
private class Png extends MediaFile {
public Png(String path) { super(path); }
@Override
public void accept(Checker checker) {
checker.check(this);
}
}
private class Checker {
//重载方法,通过双重调用实现双重分派,避免instanceof
public void check(Jpg jpg) {
System.out.println("check jpg: " + jpg.path);
}
public void check(Png png) {
System.out.println("check png: " + png.path);
}
}
@Test
public void test() {
List<MediaFile> list = new ArrayList<>();
list.add(new Jpg("A.jpg"));
list.add(new Png("B.jpg"));
Checker checker = new Checker();
for (MediaFile mediaFile : list) {
mediaFile.accept(checker);
}
}
}
存在问题:新增访问者,例如需要给每张图片加水印,新建WaterMaker类,文件类要新加accept方法
抽象访问者
访问者之间存在共性,即接收文件对象,因此可以提取接口
public class Visitor2 {
private abstract class MediaFile {
String path;
public MediaFile(String path) {
this.path = path;
}
public abstract void accept(IVisitor visitor);
}
private class Jpg extends MediaFile {
public Jpg(String path) { super(path); }
@Override
public void accept(IVisitor visitor) {
visitor.visit(this);
}
}
private class Png extends MediaFile {
public Png(String path) { super(path); }
@Override
public void accept(IVisitor visitor) {
visitor.visit(this);
}
}
//定义访问者接口
private interface IVisitor {
void visit(Jpg jpg);
void visit(Png png);
}
private class Checker implements IVisitor{
public void visit(Jpg jpg) {
System.out.println("check jpg: " + jpg.path);
}
public void visit(Png png) {
System.out.println("check png: " + png.path);
}
}
private class WaterMaker implements IVisitor{
public void visit(Jpg jpg) {
System.out.println("water maker jpg: " + jpg.path);
}
public void visit(Png png) {
System.out.println("water maker png: " + png.path);
}
}
@Test
public void test() {
List<MediaFile> list = new ArrayList<>();
list.add(new Jpg("A.jpg"));
list.add(new Png("B.jpg"));
//可以添加多个访问者
IVisitor checker = new Checker();
IVisitor watermaker = new WaterMaker();
for (MediaFile mediaFile : list) {
mediaFile.accept(checker);
mediaFile.accept(watermaker);
}
}
}
面向对象中的分派
变量有两种类型:被声明的类型是静态类型,也叫明显类型。变量引用的对象的类型是真实类型,也叫实际类型。
如
People man = new Man();,变量man的静态类型是People,实际类型是Man静态类型编译期就已经确定,无法变更。而变量引用的对象可以在运行时随时修改,因此实际类型是动态的。
分派:根据对象的类型选择执行的方法。根据确定时期可以分为两种:
- 静态分派:根据变量的静态类型,在编译时期确定调用的方法,例如重载(编译时多态)
- 动态分派:根据对象的真实类型,在运行时期动态的置换掉某个方法,例如重写(运行时多态)
public class SampleAssign {
private class Fruit {
@Override
public String toString() { //方法重写
return "Fruit";
}
}
private class Apple extends Fruit {
@Override
public String toString() {
return "Apple";
}
}
private class Banana extends Fruit {
@Override
public String toString() {
return "Banana";
}
}
public void eat(Fruit fruit) { //方法重载
System.out.println("eat fruit");
}
public void eat(Apple apple) {
System.out.println("eat apple");
}
public void eat(Banana banana) {
System.out.println("eat banana");
}
@Test
public void test() {
Fruit apple = new Apple();
Fruit banana = new Banana();
eat(apple); //输出:eat fruit
eat(banana); //输出:eat fruit
//静态分派:根据对象的静态类型,编译时期就确定了调用的是参数为Fruit的方法,与具体的实例类型(Apple,Banana)无关
String s1 = apple.toString(); //返回Apple
String s2 = banana.toString(); //返回Banana
//动态分派:根据对象的实际类型(Apple、Banana),选择调用哪个对象的方法
}
}
如上,动态分派只会体现在方法的接收者(即变量引用的对象)上,而方法的参数类型则在编译期就进行了确定,不受实际类型影响。
我们把方法的接收者、方法的参数类型叫做方法的宗量。
这里不考虑方法名,只讨论同名方法(重写或者重载方法)。不同名方法毫无疑问编译时就已经确定,不需要根据变量类型进行分派。
- 单分派:根据一个宗量类型选择方法
- 多分派:根据多个宗量类型选择方法
Java支持静态的多分派和动态的单分派。但是可以通过代码设计通过两次调用实现伪双重分派(有些语言支持动态的双分派,没接触过)
编译时根据变量的静态类型、方法的参数选择调用的方法(多分派)
运行时根据变量的实际类型确定调用的方法(单分派):对同一个对象的真实类型测试仅会发生一次
如果运行时也能根据参数类型确定调用的方法,那么就实现了运行时的双重分派。
那么如何在运行时判断方法的参数类型呢?
通过类型判断:每次新增子类都需要添加if,不符合开闭原则。(这里没有双重分派,只是实现了运行时判断参数类型而已)
public void eat(Fruit fruit) { if(fruit instanceof Apple) { eat((Apple) fruit); //运行时判断参数类型选择eat方法 } else if (fruit instanceof Banana) { eat((Banana) fruit); } }通过两次调用,传入this。还是上面的案例,给Fruit类加一个accept的方法,Apple重写该方法,Banana不重写,如下。
public class SampleAssign { private class Fruit { public void accept(SampleAssign obj) {//第一次分派:运行时选择子类实例的重写方法 obj.eat(this); //第二次分派:传入this,根据Fruit类型选择eat重载方法 } } private class Apple extends Fruit { public void accept(SampleAssign obj) {//第一次分派:运行时选择子类实例的重写方法 obj.eat(this); //第二次分派:传入this,根据Apple类型选择eat重载方法 } } private class Banana extends Fruit { } public void eat(Fruit fruit) { //方法重载 System.out.println("eat fruit"); } public void eat(Apple apple) { System.out.println("eat apple"); } public void eat(Banana banana) { System.out.println("eat banana"); } @Test public void test() { Fruit apple = new Apple(); Fruit banana = new Banana(); apple.accept(this); //输出eat apple banana.accept(this); //输出eat fruit } }
- 第一次分派:运行时选择子类实例(实际类型)的重写方法
- 第二次分派:传入this,根据静态类型选择eat重载方法(如果不重载eat方法,使用方法名区分就无法体现分派的意义)
思考:为什么子类一定要重写accept方法,父类中的this含义是什么?
父类中的this作为方法参数的时候,静态类型是父类自身,具体见Java面向对象-this和super
侧面印证了参数判断使用的是静态类型
通过分派也能更好地理解重载和重写的区别:为什么一个叫编译时多态,一个叫运行时多态
访问者模式
将对数据的操作与数据结构进行分离,需要新增操作的时候,只需要新增访问者,不需要修改现有逻辑。
实现思路:对象结构类提供一个方法接收一个访问者,调用访问者方法,将自身或者自身的元素传给访问者。
对象层级较深,访问较复杂的时候,元素也可以接收访问者,递归地访问对象内部结构
使用场景:访问对象内部结构并进行处理。适用于数据结构稳定,但数据操作多变的情况(一个对象可以存在多种操作)。
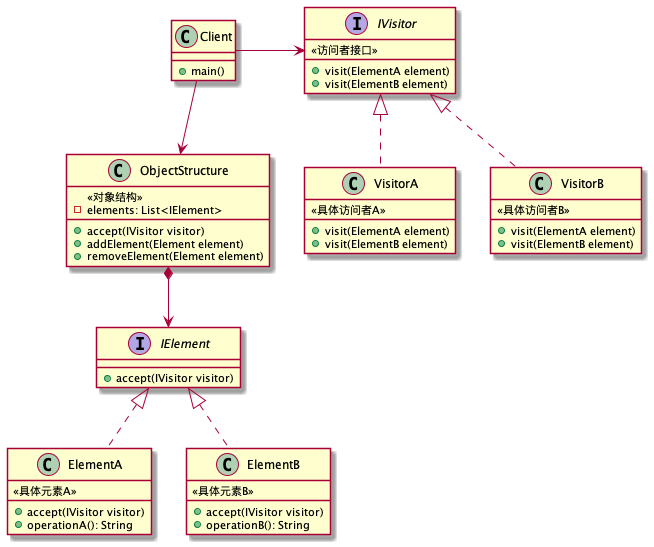
类图
角色:
- 抽象访问者
- 具体访问者
- 对象结构
- 抽象元素
- 具体元素
在简单的访问者模式中,抽象元素和具体元素可以去掉。此时类的结构与事件回调(观察者模式、策略模式)类似
优缺点
优点:
- 扩展性强:容易新增不同的访问者
- 灵活性、可复用性强:一个对象可以被多个访问者访问,一个访问者可以访问多个对象。可以灵活的搭配复用。甚至可以让元素直接
accept访问者,不通过ObjectStructure - 符合单一职责:将不同的操作放到了不同的访问者中,每个访问者操作单一。另外客户端只负责连接对象和访问者,不需要再添加对象访问和操作的逻辑
- 对数据结构的访问放到了对象内部,外部不需要重复写访问逻辑
- 对数据结构的访问放到了对象内部,访问者不需要知道访问细节,只需要接收到元素处理即可。内部可以遍历访问、递归访问、前序、后续访问等,甚至可以不提供所有元素,根据条件过滤元素,只提供特定的某些元素给访问者,而访问者并不知道这是不是对象的所有元素。
缺点:
数据结构变更比较困难:每新增一个元素类,都要增加新的visit接口方法,违背了开闭原则
访问者需要实现所有Visitor接口,即使并不需要访问某个元素:可以定义一个默认访问者类,空实现所有方法,访问者继承默认访问者,只重写感兴趣的接口
访问者依赖具体元素类,没有面向接口
这一点在我看来不算缺点:
- 一是因为要如果重载方法,参数必然是不同的子类。
- 二是具体元素类可能比抽象元素类扩展了一些行为,访问者可以调用具体元素的方法。例如上面的文件扫描案例,File可以获取后缀名,Directory可以获取子文件数量。
破坏了类的封装:元素类需要知道访问者接口,违背迪米特法则
关于这一点:网上的说法是“数据结构中的元素对访问者公布细节”:感觉不对,访问者本来就是要操作元素的,不知道元素细节如何操作呢?
因此我改成了上面的说法
性能有一定影响:一次循环里面做多次操作改为多次循环里面做一次操作,会降低一些性能。由于有JIT优化,差异几乎可以忽略不计。这个时候代码可读性更加重要
一个梗:
O(kn)<=kO(n),k次操作
实例
现实生活中的访问者:
- 我(访问者)到你家(对象)拜访,你先开门请我进去(accept)。再由你带我参观客厅、卧室、阳台等(内部定义访问元素的方式),我看到沙发之后坐了一会,到了书房之后看了会书(操作)。
- 同样的,小明也到你家拜访,到了卫生间洗了个澡,到了卧室留下来睡了一晚(耗时操作),甚至还不小心砸了你家的一个杯子(同一个对象,不同的访问者,不同的操作)
- 你带小明进厨房,小明给你做了顿饭,厨房需要
accept访问者,并提供厨房里面的用具给小明使用。(访问者模式+组合模式:如果对象结构是树形,元素较复杂,包含其他子元素,此时元素也可以接收访问者,并提供子元素给访问者) - 我到小明家拜访,还是那么一套访问者行为。(访问者复用:多个对象可以被一个访问者访问和操作)
- 我到你家不需要用卫生间,小明用了卫生间。(访问者模式+过滤器模式:并不需要操作对象结构内的所有元素)
类似的例子还有很多:
- 不同的人到银行办理不同的业务
- 不同的人到餐厅点不同菜
- 一部电视剧中包含多个角色,不同的观众对他们有不同的评价
- 公园有多个景点,不同的游客对不同的景点访问不同
- 医生开的处方单包含不同的药品,药房人员根据处方单抓药,收银员根据处方单收费
- ...
源码中的应用
(太长就不贴源码了)
最常见的就是在各种固定格式的文件解析访问中(xml结构、java文件结构、抽象语法结构),例如
- SAX解析XML
javax.lang.model中的Element访问:一般用于APT生成代码。APT过程中如果想要修改抽象语法树,可以使用JCTree和TreeMaker:JCTree = JavacElements.getTree(Element)Java AST(抽象语法树)访问
com.intellij.psi中PSI(Program Structure Interface)框架:常用于Lint检查,提示错误。org.jetbrains.uast中UAST(Unified AST)框架:常用于Lint检查,提示错误。com.sun.tools.javac.tree中的JCTree:java抽象语法树,javac编译时会生成JCTree。结合APT在编译前端插入流程,可以访问抽象语法树,使用TreeMaker还可以修改抽象语法树
java.nio.file中文件树访问:Files.walkFileTree()。
注意包名:PSI和UAST是JetBrain IDE提供的,JCTree是sun提供的工具包(java官方),Files和Element都是java标准库的。
变种
标准的访问者模式其实较少见。大部分时候使用的是变种
- 不使用列表容器存储元素,使用数组、Map存储元素,或者声明多个变量。对象内部可以用不同的方式访问元素(遍历、递归、迭代器、前序、后序访问,根据条件过滤元素)。
- 元素不具备相同特性,无法抽象,不具备抽象元素,使用不同的变量存储元素。
- 元素不接收访问者,使用
instanceof判断元素类型,调用访问者不同名方法,或者强转调用访问者重载方法传入元素。 - 不重载访问者方法,不同元素直接调用不同名方法。
- 不需要对象结构,元素可以直接接收访问者。
- 对象结构层级较深,元素中还包含子元素。
扩展
访问者模式与迭代器模式
访问者模式和迭代器模式都用于对象内部元素的访问,但二者关注的重点不相同:迭代器模式关心如何访问对象中元素,而访问者模式关心如何对对象中的元素进行操作。
访问者模式可以和迭代器模式一起使用:当对象结构是一个包含多个元素的容器,通过迭代器遍历元素,再通过参数传给访问者进行操作。
访问者模式与过滤器模式
访问者模式可以和过滤器模式(非GoF设计模式)一起使用:访问者有时候并不需要访问对象结构内所有的元素,因此可以对元素进行过滤。
访问者模式与组合模式
访问者模式可以和组合模式一起使用:当对象结构是树形结构的时候,元素对象可能是叶子对象,或者是容器对象(包含其他元素)。
组合模式:使得用户对单个对象和组合对象的使用具有一致性。(不同于UML的组合关系)

