Handler
Handler是Android消息机制的上层接口,开发者只需要关心消息的发送和处理,不需要关心内部消息循环。用于异步处理消息和线程间通信。
Handler机制
简单来说就是生产者-消费者模型:
- Handler是生产者,可以在不同线程生产消息,并且可以有多个生产者。将消息插入到关联线程的MessageQueue。
- Looper是消费者,不断取出消息。只在一个线程消费,每个线程只能有一个消费者。
- MessageQueue使用链表存储,按执行时间排列
工作流程:
prepare创建Looper对象,存储在ThreadLocal中,保证每个线程只有一个Looper,每个Looper持有一个MessageQueue- 执行
loop()循环,从MessageQueue中读取消息,如果没有消息(或者消息延迟),则通过nativePollOnce阻塞 - 外部通过Handler发送消息,将消息插MessageQueue中,按执行时间排序。并决定是否需要唤醒线程。
- Looper读取到消息之后调用Handler的
dispatchMessage处理消息
消息类型
- 同步消息(普通消息)
- 屏障消息(同步屏障):拦截屏障之后的同步消息,只允许异步消息执行。
postSyncBarrier发送同步屏障,该方法是hide的,只能反射调用- 屏障消息没有target,根据执行时间插入队列合适的位置。
- 只有屏障在队头的时候才会拦截后面的消息,屏障之前的消息无法拦截。
- 设置同步屏障之后,同步消息可以入队,只是没法执行
postSyncBarrier不会唤醒线程(因为屏障消息不需要执行),removeSyncBarrier会唤醒线程
- 异步消息:没有同步屏障时和普通消息一样,有同步屏障时会优先执行。例如
scheduleTraversals中发送同步屏障,保证UI绘制优先执行- 通过
Message.setAsynchronous设置异步消息,Android5.1(API22)以上 - 创建异步消息Handler,通过该Handler发送的消息都是异步消息(该方法隐藏,开发者无法调用)
- 调用
ViewRootImpl.scheduleTraversals时,会向主线程的Handler添加同步屏障,onVsync处理完之后再移除同步屏障
- 通过
类比餐厅点餐
- Thread相当于餐厅
- Handler相当于点餐员
- Looper相当于厨师
- MessageQueue相当于打单机
- Message相当于每一桌的订单
- 一家店有多个点餐员和多个订单,只有一个厨师和一个打单机
普通流程:
- 顾客通过点餐员点餐,提交到打单机,每张订单中包含桌号:
Handler.sendMessage - 厨师取出一张张订单,根据订单要求制作:
MessageQueue.next - 制作完成后通过点餐员将菜品交给顾客食用:
msg.target.dispatchMessage->Handler.handleMessage
特殊流程:
- 假设有顾客点了延时的外卖,则将订单按时间排序,插入队列的合适位置
- 假设队列中全是延时订单,则暂时休息,设置闹钟为下一个订单的时间,时间到了再起来制作:
nativePollOnce(ptr, nextPollTimeoutMillis); - 如果中间有新订单进来,厨师在休息,分为几种情况:
- 如果新订单晚于设置的闹钟时间,则插入队列中,不唤醒厨师。
- 如果新订单早于设置的闹钟时间,则唤醒厨师
nativeWake(mPtr);,厨师检查一些订单是否需要立即制作,如果不需要,则重新设置一下闹钟。
- 假设高峰期厨师比较忙,挂了个牌子(同步屏障
postSyncBarrier),表示只处理堂食订单(异步消息),不处理外卖订单(同步消息)。- 厨师不断取出打单机中的订单,检查到是堂食订单才进行处理。
- 这个时候点餐员还是会接外卖的订单,只是厨师不再处理。
- 等到拿掉牌子之后才开始处理堆积的外卖订单,有可能会超时,但只要顾客没取消,还是会继续制作。
源码分析
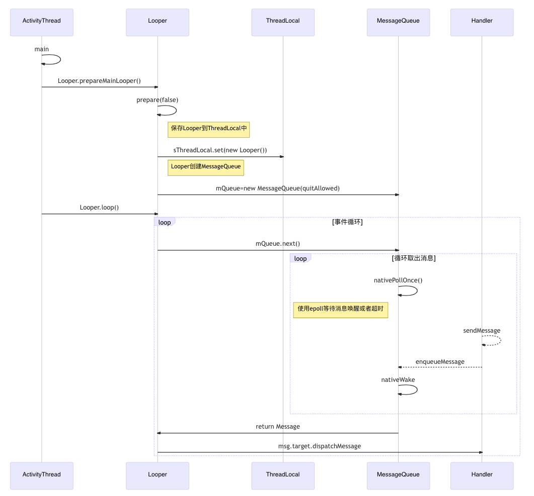
开启消息循环
以主线程为例
ActivityThread.main(); //程序入口
Looper.prepareMainLooper();
Looper.prepare(false); //主线程Looper不可退出
Looper.sThreadLocal.set(new Looper(quitAllowed)); //线程绑定Looper
mQueue = new MessageQueue(quitAllowed); //Looper和MessageQueue绑定
mThread = Thread.currentThread();
Looper.loop();
myLooper().mQueue.next(); //循环获取MessageQueue中的消息
nativePollOnce(); //阻塞直到超时或者唤醒
native -> pollInner()
native -> epoll_wait(); //使用epoll阻塞
Handler.dispatchMessage(msg); //消息分发
Looper.prepare()
public final class Looper {
static final ThreadLocal<Looper> sThreadLocal = new ThreadLocal<Looper>();
private static Looper sMainLooper; // guarded by Looper.class
final MessageQueue mQueue;
final Thread mThread;
private Looper(boolean quitAllowed) {
//一个Looper对应一个MessageQueue
mQueue = new MessageQueue(quitAllowed);
mThread = Thread.currentThread();
}
//开发者创建的Looper可以退出
public static void prepare() {
prepare(true);
}
private static void prepare(boolean quitAllowed) {
if (sThreadLocal.get() != null) {
throw new RuntimeException("Only one Looper may be created per thread");
}
//Looper绑定当前线程
sThreadLocal.set(new Looper(quitAllowed));
}
public static void prepareMainLooper() {
//主线程Looper不可退出
prepare(false);
synchronized (Looper.class) {
if (sMainLooper != null) {
throw new IllegalStateException("The main Looper has already been prepared.");
}
sMainLooper = myLooper();
}
}
}
Looper.loop()
- 需要先设置Looper线程
- 调用
Looper.quit方法退出循环 - for循环取出消息,交给Handler处理
- 消息使用完回收到池中
public final class Looper {
public static void loop() {
final Looper me = myLooper();
//先prepare设置为Looper线程
if (me == null) {
throw new RuntimeException("No Looper; Looper.prepare() wasn't called on this thread.");
}
final MessageQueue queue = me.mQueue;
...
//事件循环
for (;;) {
//next阻塞,直到有可执行消息取出
Message msg = queue.next(); // might block
//调用quit方法结束Looper循环
if (msg == null) {
return;
}
//setMessageLogging添加打印
final Printer logging = me.mLogging;
if (logging != null) {
logging.println(">>>>> Dispatching to " + msg.target + " " +
msg.callback + ": " + msg.what);
}
try {
//处理消息
msg.target.dispatchMessage(msg);
dispatchEnd = needEndTime ? SystemClock.uptimeMillis() : 0;
}
...
//回收消息
msg.recycleUnchecked();
}
}
}
MessageQueue.next()
如果消息还没到时间执行,则调用
nativePollOnce->native:pollInner->native:epoll_wait阻塞,释放CPU资源- 传入-1,表示没有消息,无限等待,直到新消息插入唤醒
- 传入0,表示有需要执行的消息,不进行阻塞
- 大于0,表示有延时消息,等待一定时间后唤醒。如果插入了新消息,且新消息优先级大于正在等待的消息,则立即唤醒
如果没有同步屏障,则找到队头消息,如果有同步屏障,则找到第一个异步消息。
- 如果消息已经到时间了,则从队列中取出执行。如果还没到时间计算需要阻塞的时长。
- 在进入阻塞状态之前(即线程空闲),检查是否有IdleHandler需要执行,每次事件循环只会执行一次
public final class MessageQueue {
Message next() {
final long ptr = mPtr;
if (ptr == 0) {
return null;
}
int pendingIdleHandlerCount = -1; // -1 only during first iteration
int nextPollTimeoutMillis = 0;
for (;;) {
if (nextPollTimeoutMillis != 0) {
Binder.flushPendingCommands();
}
//poll阻塞,设置超时唤醒
nativePollOnce(ptr, nextPollTimeoutMillis);
//同步锁,防止此时插入新消息或者removeIdleHandler导致异常
synchronized (this) {
final long now = SystemClock.uptimeMillis();
Message prevMsg = null;
Message msg = mMessages;
if (msg != null && msg.target == null) {
//如果有同步屏障,则找到第一个异步消息,而不是队头消息
do {
prevMsg = msg;
msg = msg.next;
} while (msg != null && !msg.isAsynchronous());
}
if (msg != null) {
if (now < msg.when) {
// 如果第一个消息还没到时间执行,则计算阻塞超时时长
// Next message is not ready. Set a timeout to wake up when it is ready.
nextPollTimeoutMillis = (int) Math.min(msg.when - now, Integer.MAX_VALUE);
} else {
//从队列中取出消息
mBlocked = false;
if (prevMsg != null) {
prevMsg.next = msg.next;
} else {
mMessages = msg.next;
}
msg.next = null;
if (DEBUG) Log.v(TAG, "Returning message: " + msg);
msg.markInUse();
return msg;
}
} else {
nextPollTimeoutMillis = -1;
}
if (mQuitting) {
//调用quit方法退出消息循环
dispose();
return null;
}
//只在首次循环中检查是否有IdleHandler
if (pendingIdleHandlerCount < 0 && (mMessages == null || now < mMessages.when)) {
pendingIdleHandlerCount = mIdleHandlers.size();
}
//如果没有IdleHandler要执行,并且第一个消息还没到时间执行,则进入阻塞状态
if (pendingIdleHandlerCount <= 0) {
mBlocked = true;
continue;
}
if (mPendingIdleHandlers == null) {
mPendingIdleHandlers = new IdleHandler[Math.max(pendingIdleHandlerCount, 4)];
}
mPendingIdleHandlers = mIdleHandlers.toArray(mPendingIdleHandlers);
}
for (int i = 0; i < pendingIdleHandlerCount; i++) {
final IdleHandler idler = mPendingIdleHandlers[i];
mPendingIdleHandlers[i] = null;
boolean keep = false;
try {
//queueIdle返回true表示可以重复执行,返回false表示只执行一次
keep = idler.queueIdle();
} catch (Throwable t) {
Log.wtf(TAG, "IdleHandler threw exception", t);
}
if (!keep) {
synchronized (this) {
mIdleHandlers.remove(idler);
}
}
}
//保证每次事件循环只执行一次IdleHandler
pendingIdleHandlerCount = 0;
//由于IdleHandler执行时间不可控,中间有可能加入了新的消息,因此不阻塞,再次检查消息
nextPollTimeoutMillis = 0;
}
}
}
创建Handler
查看Handler构造方法:
- 默认使用同步消息Handler:带async参数的构造函数隐藏,开发者无法直接调用
- 默认关联当前线程的Looper,如果在子线程中直接创建Handler,由于子线程没有创建Looper,会抛出异常,需要先调用
Looper.prepare方法 - 要在子线程中处理消息,可以将Handler关联到指定线程的Looper对象。通常结合
HandlerThread使用
public class Handler {
public Handler() { this(null, false); }
public Handler(Callback callback) { this(callback, false); }
public Handler(Looper looper) { this(looper, null, false); }
public Handler(Looper looper, Callback callback) { this(looper, callback, false); }
/**
* @hide
*/
public Handler(boolean async) { this(null, async); }
/**
* @hide
*/
public Handler(Callback callback, boolean async) {
//获取当前线程的Looper和MessageQueue对象
mLooper = Looper.myLooper();
//如果该线程不是Looper线程,则抛异常
if (mLooper == null) {
throw new RuntimeException(
"Can't create handler inside thread " + Thread.currentThread() + " that has not called Looper.prepare()");
}
mQueue = mLooper.mQueue;
mCallback = callback;
mAsynchronous = async;
}
/**
* @hide
*/
public Handler(Looper looper, Callback callback, boolean async) {
//传入Looper对象
mLooper = looper;
mQueue = looper.mQueue;
mCallback = callback;
mAsynchronous = async;
}
}
发送消息
发送消息有多种方式:最终都会加入消息队列
Handler.sendMessage(Message);
Handler.sendMessageDelayed(Message, delayMillis); //发送延时消息
Handler.sendMessageAtTime(Message, uptimeMillis); //在某一时刻触发消息
Handler.enqueueMessage(MessageQueue, Message, uptimeMills) //根据消息触发时间插入消息队列中
mQueue.enqueueMessage(Message, uptimeMills);
- send消息和post消息:
- send消息通过Handler的默认Callback和
handleMessage方法处理,在Handler构造的时候确定处理逻辑 - post消息不包含what,直接执行
Runnable方法,在Message构造的时候才确定处理逻辑 - 消息处理优先级:
Message的callback => Handler的callback => Handler的handleMessage
- send消息通过Handler的默认Callback和
- sendEmptyMessage和sendMessage:
- sendEmptyMessage内部自动构造Message
- sendMessage需要自行构造Message
- sendMessageAtFrontOfQueue:将消息when设置为0,始终插入队头,在下一次迭代中处理。
- 只适用于特殊情况,频繁发送容易导致队列中的其他消息饥饿,无法在指定时间内执行
- 由于始终在队头,因此不会被屏障消息拦截
public class Handler {
//post会包装成Message
public final boolean post(Runnable r) {
return sendMessageDelayed(getPostMessage(r), 0);
}
private static Message getPostMessage(Runnable r) {
Message m = Message.obtain();
m.callback = r;
return m;
}
//开发者手动构造Message,包装参数
public final boolean sendMessage(Message msg) {
return sendMessageDelayed(msg, 0);
}
//自动构造Message
public final boolean sendEmptyMessage(int what) {
return sendEmptyMessageDelayed(what, 0);
}
//延时发送消息
public final boolean sendMessageDelayed(Message msg, long delayMillis) {
if (delayMillis < 0) {
delayMillis = 0;
}
//当前系统时钟+延时
return sendMessageAtTime(msg, SystemClock.uptimeMillis() + delayMillis);
}
//消息加入队头
public final boolean sendMessageAtFrontOfQueue(Message msg) {
MessageQueue queue = mQueue;
if (queue == null) {
RuntimeException e = new RuntimeException(this + " sendMessageAtTime() called with no mQueue");
Log.w("Looper", e.getMessage(), e);
return false;
}
return enqueueMessage(queue, msg, 0);
}
private boolean enqueueMessage(MessageQueue queue, Message msg, long uptimeMillis) {
//设置target
msg.target = this;
if (mAsynchronous) {
//异步消息
msg.setAsynchronous(true);
}
return queue.enqueueMessage(msg, uptimeMillis);
}
public void dispatchMessage(Message msg) {
//先交给Message处理
if (msg.callback != null) {
handleCallback(msg);
} else {
//再交给Handler处理
if (mCallback != null) {
if (mCallback.handleMessage(msg)) {
return;
}
}
handleMessage(msg);
}
}
}
消息入队:
- 一个消息对象只能发送一次,每次发送都需要重新构造
- 由于多个线程可能同时发送消息,因此消息的插入和移除需要加锁
- 将消息插入队列,按执行时间排序
- 决定是否需要唤醒线程,唤醒线程并不一定执行消息,而是重新检查消息队列,计算下一个消息的执行时间,如果还没到,则重新计算阻塞时长。
- 如果队列正在阻塞,并且新消息在队头,则唤醒线程
- 如果队列正在阻塞,队头是屏障消息,并且新消息是队列中最早的异步消息,则唤醒线程
public class MessageQueue {
//使用链表存储消息队列
Message mMessages;
boolean enqueueMessage(Message msg, long when) {
if (msg.target == null) {
throw new IllegalArgumentException("Message must have a target.");
}
//同一个消息对象无法发送多次
if (msg.isInUse()) {
throw new IllegalStateException(msg + " This message is already in use.");
}
//多个线程可以同时发送消息,因此需要加锁
synchronized (this) {
if (mQuitting) {
IllegalStateException e = new IllegalStateException(msg.target + " sending message to a Handler on a dead thread");
Log.w(TAG, e.getMessage(), e);
msg.recycle();
return false;
}
//消息使用标记
msg.markInUse();
msg.when = when;
Message p = mMessages;
boolean needWake;
if (p == null || when == 0 || when < p.when) {
//队列为空或者消息when小于队头消息when,则直接加入队头
msg.next = p;
mMessages = msg;
needWake = mBlocked;
} else {
//队头是屏障消息,只有异步消息能够唤醒
needWake = mBlocked && p.target == null && msg.isAsynchronous();
Message prev;
//遍历找到大于目标时间的节点
for (;;) {
prev = p;
p = p.next;
if (p == null || when < p.when) {
break;
}
//如果在新消息之前,队列中已经有异步消息,则不需要新消息来唤醒线程
if (needWake && p.isAsynchronous()) {
needWake = false;
}
}
//插入节点
msg.next = p;
prev.next = msg;
}
//唤醒线程
if (needWake) {
nativeWake(mPtr);
}
}
return true;
}
}
移除消息
- 查找符合条件的消息,删除节点:判断Handler、what、Object是否相等
- 如果Object传入null,则只判断Handler、what是否相等。通常使用
removeCallbacksAndMessages(null)移除所有消息
public final class MessageQueue {
//移除指定消息
void removeMessages(Handler h, int what, Object object) {
if (h == null) {
return;
}
synchronized (this) {
Message p = mMessages;
// 删除消息队列的头节点
while (p != null && p.target == h && p.what == what && (object == null || p.obj == object)) {
Message n = p.next;
mMessages = n;
p.recycleUnchecked();
p = n;
}
// 删除消息队列的中间节点
while (p != null) {
Message n = p.next;
if (n != null) {
if (n.target == h && n.what == what && (object == null || n.obj == object)) {
Message nn = n.next;
n.recycleUnchecked();
p.next = nn;
continue;
}
}
p = n;
}
}
}
void removeCallbacksAndMessages(Handler h, Object object) {
if (h == null) {
return;
}
synchronized (this) {
Message p = mMessages;
// 删除消息队列的头节点,如果object为null,则所有消息都会被移除
while (p != null && p.target == h && (object == null || p.obj == object)) {
Message n = p.next;
mMessages = n;
p.recycleUnchecked();
p = n;
}
// 删除消息队列的中间节点
while (p != null) {
Message n = p.next;
if (n != null) {
if (n.target == h && (object == null || n.obj == object)) {
Message nn = n.next;
n.recycleUnchecked();
p.next = nn;
continue;
}
}
p = n;
}
}
}
}
消息池
- 复用Message对象,避免频繁创建Message对象、分配空间(享元模式)
- 使用静态变量sPool存储消息链表,所有线程共享一个消息池,容量为50
- Looper中取出消息用完之后调用
recycleUnchecked回收,释放Message持有的对象
public final class Message implements Parcelable {
//使用链表存储
Message next;
/** @hide */
public static final Object sPoolSync = new Object();
private static Message sPool;
private static int sPoolSize = 0;
private static final int MAX_POOL_SIZE = 50;
public static Message obtain() {
//从消息池中取出头部消息
synchronized (sPoolSync) {
if (sPool != null) {
Message m = sPool;
sPool = m.next;
m.next = null;
m.flags = 0; // clear in-use flag
sPoolSize--;
return m;
}
}
return new Message();
}
void recycleUnchecked() {
//消息池中的消息都标记为inUse,避免已回收的消息被重复使用
flags = FLAG_IN_USE;
what = 0;
arg1 = 0;
arg2 = 0;
obj = null;
replyTo = null;
sendingUid = -1;
when = 0;
target = null;
callback = null;
data = null;
//将回收的消息插入队头,不需要遍历
synchronized (sPoolSync) {
if (sPoolSize < MAX_POOL_SIZE) {
next = sPool;
sPool = this;
sPoolSize++;
}
}
}
}
ThreadLocal
线程本地变量:不同线程中get返回不同的值。每个线程各自拥有,互不影响。
原理:
- 每个线程Thread对象中存储一个
ThreadLocalMap<ThreadLocal<T>, T> ThreadLocal.get首先找到当前线程的ThreadLocalMap,再计算Key的hash值和索引,获取value- Entry使用弱引用存储Key,当Key为空时,会自动清除条目
public class ThreadLocal<T> {
public T get() {
Thread t = Thread.currentThread();
ThreadLocalMap map = getMap(t);
if (map != null) {
ThreadLocalMap.Entry e = map.getEntry(this);
if (e != null) {
T result = (T)e.value;
return result;
}
}
return setInitialValue();
}
public void set(T value) {
Thread t = Thread.currentThread();
ThreadLocalMap map = getMap(t);
if (map != null)
//将ThreadLocal作为key
map.set(this, value);
else
//初始化Map
createMap(t, value);
}
//获取当前线程的ThreadLocalMap
ThreadLocalMap getMap(Thread t) {
return t.threadLocals;
}
//每个Thread存储一个ThreadLocalMap
void createMap(Thread t, T firstValue) {
t.threadLocals = new ThreadLocalMap(this, firstValue);
}
static class ThreadLocalMap {
//Key是ThreadLocal,使用弱引用存储Key
static class Entry extends WeakReference<ThreadLocal<?>> {
Object value;
Entry(ThreadLocal<?> k, Object v) {
super(k);
value = v;
}
}
//使用数组存储,初始容量为16
private static final int INITIAL_CAPACITY = 16;
private Entry[] table;
private int size = 0;
private Entry getEntry(ThreadLocal<?> key) {
//计算key的hash值和数组下标
int i = key.threadLocalHashCode & (table.length - 1);
Entry e = table[i];
if (e != null && e.get() == key)
return e;
else
return getEntryAfterMiss(key, i, e);
}
//当Key弱引用被回收时,自动清除该条目
private Entry getEntryAfterMiss(ThreadLocal<?> key, int i, Entry e) {
Entry[] tab = table;
int len = tab.length;
while (e != null) {
ThreadLocal<?> k = e.get();
if (k == key)
return e;
if (k == null)
//清除条目
expungeStaleEntry(i);
else
i = nextIndex(i, len);
e = tab[i];
}
return null;
}
}
}
View.post
内部调用Handler.post方法,在下一个事件循环中处理。
public class View {
public boolean post(Runnable action) {
final AttachInfo attachInfo = mAttachInfo;
if (attachInfo != null) {
//使用ViewRootImpl的Handler对象
return attachInfo.mHandler.post(action);
}
//如果View还没有显示,则先加入RunQueue中,在dispatchAttachedToWindow中分发
getRunQueue().post(action);
return true;
}
}
runOnUiThread
Activity中提供了runOnUiThread方法,可以切回主线程执行,内部也是使用Handler.post方法
public class Activity {
...
final Handler mHandler = new Handler();
public final void runOnUiThread(Runnable action) {
//如果当前线程不是主线程,则在下一个事件循环中处理
if (Thread.currentThread() != mUiThread) {
mHandler.post(action);
} else {
//如果当前线程是主线程,则立即执行
action.run();
}
}
}
IdleHandler
IdleHandler:在Looper线程空闲时执行
使用场景:例如性能监控、执行GC、埋点上报、初始化SDK等
原理:将IdleHandler加入列表,当Looper没有消息要处理或者消息延时,在调用poll阻塞之前检查列表,执行空闲任务(源码见上文MessageQueue.next)
public final class MessageQueue {
//添加IdleHandler
public void addIdleHandler(@NonNull IdleHandler handler) {
if (handler == null) {
throw new NullPointerException("Can't add a null IdleHandler");
}
synchronized (this) {
mIdleHandlers.add(handler);
}
}
public void removeIdleHandler(@NonNull IdleHandler handler) {
synchronized (this) {
mIdleHandlers.remove(handler);
}
}
public static interface IdleHandler {
//返回true表示重复执行,返回false表示只执行一次,再执行需要重新addIdleHandler
boolean queueIdle();
}
}
HandlerThread
HandlerThread原理:继承Thread,在run方法中创建Looper对象(prepare),并执行loop循环,即在子线程开启消息循环,调用quit结束消息循环,退出线程。
- 避免开发者手动定义线程类,重写run方法,实现Looper循环
- 拥有自己的消息队列,它不会干扰或阻塞UI线程。
- 内部任务是串行执行,按消息发送顺序处理,一旦队列中有某个任务执行时间过长,那么就会导致后续的任务都会被延迟处理。
- HandlerThread不适合网络IO操作,因为它只有一个线程,需要排队。
- 如果线程还没启动就调用
getLooper(),会调用wait()阻塞,直到线程run方法中创建完Looper才调用notifyAll()唤醒
使用
HandlerThread thread = new HandlerThread(threadName); //创建线程
mHandlerThread.start(); //启动线程
Handler handler = new Handler(thread.getLooper()){ //传入子线程的Looper
//如果线程还没启动或者Looper还没创建,getLooper会wait阻塞,在run中创建完后,会notifyAll
@Override
public void handleMessage(Message msg) {
//doSomething
}
}
源码
public class HandlerThread extends Thread {
@Override
public void run() {
mTid = Process.myTid();
Looper.prepare();
synchronized (this) {
mLooper = Looper.myLooper();
notifyAll(); //Looper创建完后唤醒主线程的wait
}
Process.setThreadPriority(mPriority);
onLooperPrepared();
Looper.loop();
mTid = -1;
}
public Looper getLooper() {
if (!isAlive()) {
return null;
}
synchronized (this) {
//循环直到子线程Looper创建完成
while (isAlive() && mLooper == null) {
try {
wait(); //阻塞
} catch (InterruptedException e) {
}
}
}
return mLooper;
}
}
IntentService
Service生命周期在主线程执行,当需要执行耗时任务时,需要开启新线程。Android封装了IntentService,避免开发者手动创建线程。
使用:继承IntentService,重写onHandlerIntent方法。
原理:使用Handler+HandlerThread实现单线程模型。Handler内部维护消息队列,多个Intent排队处理
- 内部使用
HandlerThread创建Looper线程,发送消息,在子线程中调用onHandlerIntent,执行完之后会自动结束服务。 - 通过startService启动服务,多次启动服务,会按顺序调用多次
onHandleIntent。 - 使用消息队列处理多个Intent,共用一个Looper线程,排队执行,不是多线程并发
stopSelf(startId)表示结束该请求Id的服务,当接收到新的请求时startId会更新,stopSelf失效,因此不会停止Service
- stopSelf传入-1表示直接结束服务
- 传入startId则会等到其他任务执行完再结束服务
public abstract class IntentService extends Service {
private volatile Looper mServiceLooper;
private volatile ServiceHandler mServiceHandler;
//使用Handler+HandlerThread实现单线程模型。Handler内部维护消息队列,多个Intent排队处理
private final class ServiceHandler extends Handler {
public ServiceHandler(Looper looper) { super(looper); }
@Override
public void handleMessage(Message msg) {
//3. 处理消息
onHandleIntent((Intent)msg.obj);
//4. 传入startId
stopSelf(msg.arg1);
}
}
@Override
public void onCreate() {
super.onCreate();
//1. 创建一个Looper线程
HandlerThread thread = new HandlerThread("IntentService[" + mName + "]");
thread.start();
mServiceLooper = thread.getLooper();
mServiceHandler = new ServiceHandler(mServiceLooper);
}
@Override
public void onStart(@Nullable Intent intent, int startId) {
//2. 发送消息
Message msg = mServiceHandler.obtainMessage();
msg.arg1 = startId;
msg.obj = intent;
mServiceHandler.sendMessage(msg);
}
//5. 退出Looper循环,释放线程
@Override
public void onDestroy() {
mServiceLooper.quit();
}
//在工作线程中处理消息
@WorkerThread
protected abstract void onHandleIntent(@Nullable Intent intent);
}
Handler内存泄漏
class MainActivity extends Activity {
//提示Handler匿名内部类可能存在内存泄漏
//This Handler class should be static or leaks might occur (anonymous android.os.Handler)
private Handler mHandler = new Handler() {};
}
原因
- Handler非静态内部类持有Activity的引用
- 分析引用链:
Activity->Handler->Message.target->MessageQueue->Looper->sMainLooper(GCRoot) - 当该Handler存在延时消息时,Handler被
sMainLooper引用,导致finish之后Activity无法被释放 - 当该Handler的所有Message处理完之后,Message回收之后才会释放引用
子线程Looper是否会导致内存泄漏?
不会。子线程中引用链:
Activity->Handler->Message.target->MessageQueue->Looper->sThreadLocal(GCRoot)虽然
sThreadLocal是GCRoot,但由于上文提到sThreadLocal中使用弱引用存储对象,因此Looper对象可以被释放。
正确使用Handler
- 使用静态内部类+弱引用:如果需要调用外部类方法则使用弱引用,如果不需要则可以不引用
- 页面退出时移除消息
class MainActivity extends Activity {
private Handler mHandler = new MyHandler(this);
static class MyHandler extends Handler {
//弱引用持有外部类对象
WeakReference<MainActivity> source;
public MyHandler(MainActivity source) {
this.source = new WeakReference<>(source);
}
@Override
public void handleMessage(Message msg) {
super.handleMessage(msg);
}
}
@Override
protected void onDestroy() {
super.onDestroy();
//页面退出时移除消息
mHandler.removeCallbacksAndMessages(null);
}
}
主线程loop死循环或者poll阻塞为什么不会卡死?
最直接的答案:ActivityThread.main中开启loop死循环,一旦退出循环,则表示应用结束,代码如下
public final class ActivityThread extends ClientTransactionHandler {
public static void main(String[] args) {
...
Looper.prepareMainLooper();
...
Looper.loop();
throw new RuntimeException("Main thread loop unexpectedly exited");
}
}
那么什么时候会出现卡死,卡死的原因又是什么呢?
卡死分为UI无法刷新和ANR超时无响应,二者有所不同
- UI无法刷新:UI绘制是在一次消息循环中完成的,假设前1次的消息处理中进入了死循环,会导致UI绘制的消息无法执行。
- ANR原理如下,以Service为例:Service也是在一次消息循环中完成的,假设前一个消息无法退出,Service创建的消息无法执行,或者Service创建过程中耗时。导致Service没有在规定时间内创建完成,会出现ANR。
- AMS跨进程调用应用的
ApplicationThread方法启动Service,并通过Handler发送一个延时消息
ApplicationThread通过sendMessage发送消息到主线程执行,创建并启动Service- 启动完Service之后跨进程调用
AMS.serviceDoneExecuting,通知AMS移除延时消息- 如果AMS没有收到通知,则到时间之后会触发ANR
总结:卡死是由于loop循环中的单次消息处理耗时,从而导致后面的消息无法执行。
- loop死循环不属于某一次消息处理,因此不会导致卡死
nativePollOnce只有在当前没有需要处理的消息的时候才会进行阻塞,当有新消息加入,会调用nativeWake恢复。上面提到的UI绘制和Service创建等都是一个消息,会唤醒阻塞的线程。
子线程为什么无法更新UI?
先说结论:
ViewRootImpl中会检查当前线程是否是原始线程,例如requestLayout、requestChildFocus- 原始线程大多数情况下都是主线程,也有可能不是
public final class ViewRootImpl implements ViewParent,
View.AttachInfo.Callbacks, ThreadedRenderer.DrawCallbacks {
final Thread mThread;
public ViewRootImpl(Context context, Display display) {
...
//保存ViewRootImpl创建的线程
mThread = Thread.currentThread();
}
@Override
public void requestLayout() {
//是否正在layout
if (!mHandlingLayoutInLayoutRequest) {
//更新UI的时候检查线程
checkThread();
mLayoutRequested = true;
//不会立马刷新,而是收到同步信号之后再进行刷新
scheduleTraversals();
}
}
void checkThread() {
//检查当前线程是否是创建ViewRootImpl的线程
if (mThread != Thread.currentThread()) {
throw new CalledFromWrongThreadException(
"Only the original thread that created a view hierarchy can touch its views.");
}
}
}
为什么设计只能在UI线程更新?
- 提高绘制效率:限制单线程中绘制UI,不需要加锁
- 保证线程安全:避免多个线程同时操作UI发生错误
子线程中真的不能更新UI吗?
实验1
onCreate方法中创建子线程更新UI成功,子线程中延时5s再更新UI闪退:Only the original thread that created a view hierarchy can touch its views.
public class MainActivity extends AppCompatActivity {
@Override
protected void onCreate(Bundle savedInstanceState) {
super.onCreate(savedInstanceState);
setContentView(R.layout.activity_main);
new Thread(new Runnable() {
@Override
public void run() {
//延时5s
// try {
// Thread.sleep(5000);
// } catch (InterruptedException e) {
// e.printStackTrace();
// }
//更新UI
((TextView) findViewById(R.id.text)).setText("Hello World!");
}
}).start();
}
}
结论:onCreate的时候ViewRootImpl还未创建,自然不会检查线程
分析源码可知,ViewRootImpl在
ActivityThread.handleResumeActivity->...->WindowManagerGlobal.addView中创建,即在onResume生命周期之后。
实验2
在布局文件中将TextView的大小改成固定值,再在子线程中延时更新UI,不会闪退
结论:setText中会检查布局是否发生改变,决定是否调用requestLayout。代码如下(注释比较清晰)
public class TextView extends View implements ViewTreeObserver.OnPreDrawListener {
...
private void checkForRelayout() {
// If we have a fixed width, we can just swap in a new text layout
// if the text height stays the same or if the view height is fixed.
if ((mLayoutParams.width != LayoutParams.WRAP_CONTENT
|| (mMaxWidthMode == mMinWidthMode && mMaxWidth == mMinWidth))
&& (mHint == null || mHintLayout != null)
&& (mRight - mLeft - getCompoundPaddingLeft() - getCompoundPaddingRight() > 0)) {
// Static width, so try making a new text layout.
int oldht = mLayout.getHeight();
int want = mLayout.getWidth();
int hintWant = mHintLayout == null ? 0 : mHintLayout.getWidth();
/*
* No need to bring the text into view, since the size is not
* changing (unless we do the requestLayout(), in which case it
* will happen at measure).
*/
makeNewLayout(want, hintWant, UNKNOWN_BORING, UNKNOWN_BORING,
mRight - mLeft - getCompoundPaddingLeft() - getCompoundPaddingRight(),
false);
if (mEllipsize != TextUtils.TruncateAt.MARQUEE) {
// In a fixed-height view, so use our new text layout.
if (mLayoutParams.height != LayoutParams.WRAP_CONTENT
&& mLayoutParams.height != LayoutParams.MATCH_PARENT) {
autoSizeText();
invalidate();
return;
}
// 宽度固定时,如果高度不变,则不调用requestLayout
// Dynamic height, but height has stayed the same,
// so use our new text layout.
if (mLayout.getHeight() == oldht
&& (mHintLayout == null || mHintLayout.getHeight() == oldht)) {
autoSizeText();
invalidate();
return;
}
}
// We lose: the height has changed and we have a dynamic height.
// Request a new view layout using our new text layout.
requestLayout();
invalidate();
} else {
//宽度不固定时,始终调用requestLayout
// Dynamic width, so we have no choice but to request a new
// view layout with a new text layout.
nullLayouts();
requestLayout();
invalidate();
}
}
}
实验3
点击按钮,在子线程中显示Dialog,闪退:Can't create handler inside thread Thread[Thread-2,5,main] that has not called Looper.prepare()。
public class MainActivity extends AppCompatActivity {
@Override
protected void onCreate(Bundle savedInstanceState) {
super.onCreate(savedInstanceState);
setContentView(R.layout.activity_main);
findViewById(R.id.btn).setOnClickListener(new View.OnClickListener() {
@Override
public void onClick(View view) {
showDialog();
}
});
}
private void showDialog() {
new Thread(){
@Override
public void run() {
//Looper.prepare();
Dialog dialog = new Dialog(MainActivity.this);
dialog.setContentView(R.layout.dialog);
dialog.show();
//Looper.loop();
}
}.start();
}
}
原因:子线程未开启Looper循环,Dialog初始化的时候会创建一个Handler,Handler构造函数中判断当前线程是否是Looper线程。
解决:添加Looper.prepare()和Looper.loop(),开启Looper循环,运行正常
实验4
点击按钮,在子线程中显示Dialog,点击Dialog按钮,子线程更新UI正常,runOnUiThread主线程更新UI闪退。
private void showDialog() {
new Thread(new Runnable() {
@Override
public void run() {
Looper.prepare();
Dialog dialog = new Dialog(MainActivity.this);
dialog.setContentView(R.layout.dialog);
dialog.findViewById(R.id.noBtn).setOnClickListener(new View.OnClickListener() {
@Override
public void onClick(View v) {
runOnUiThread(new Runnable() {
@Override
public void run() {
//主线程更新UI闪退
Log.e("MainActivity", "onClick: " + Thread.currentThread());
((TextView) dialog.findViewById(R.id.title)).setText("主线程更新UI");
}
});
}
});
dialog.findViewById(R.id.yesBtn).setOnClickListener(new View.OnClickListener() {
@Override
public void onClick(View v) {
//子线程更新UI正常
Log.e("MainActivity", "onClick: " + Thread.currentThread());
((TextView) dialog.findViewById(R.id.title)).setText("子线程更新UI");
}
});
dialog.show();
Looper.loop();
}
}).start();
}
原因:Dialog.show()中调用WindowManagerGlobal.addView创建ViewRootImpl,此时原始线程是子线程。checkThread检查原始线程,而不是UI线程。
TimerTask和Handler?
如果需要定时执行任务,使用TimerTask还是Handler?例如App启动页中5s倒计时进入首页
TimerTask写法:
TimerTask timertask = new TimerTask() {
@Override
public void run() {
//子线程
}
};
Timer timer = new Timer();
timer.schedule(timertask, 0, 1000);
Handler写法:
Handler handler = new Handler();
Runnable runnable = new Runnable() {
@Override
public void run() {
//主线程
}
};
handler.postDelayed(runnable, 1000);
结论:推荐使用Handler,使用TimerTask在子线程,需要再切换主线程更新UI
其他
Message发送后是否立即执行?
不是。sendMessage只是将消息加入队列中,等待Looper调度
Looper线程和普通线程:
- 普通线程:run方法执行完之后销毁
- Looper线程:run方法中开启了事件循环,循环退出才能结束线程。
Looper线程如何退出?
- 主线程Looper不可退出(调用quit会抛异常),子线程Looper可退出
quit移除所有消息,quitSafety移除延时消息。二者都不再接收新的消息,回收资源、避免内存泄漏
子线程如何变为Looper线程?
- 调用
Looper.prepare创建Looper对象,并和当前线程绑定,再调用Looper.loop开启循环- 或者使用HandlerThread
获取Looper对象:
Looper.getMainLooper():获取主线程Looper对象Looper.myLooper():获取当前线程Looper对象
Looper如何保证线程独有?
使用ThreadLocal存储
子线程为什么不能直接new Handler?
Handler构造函数默认使用
Looper.myLooper()从ThreadLocal中获取当前线程的Looper对象,子线程中未创建Looper因此会抛异常。需要使用prepare创建Looper,保存到ThreadLocal中。
Can't create handler inside thread Thread[Thread-2,5,main] that has not called Looper.prepare()
主进程的 Looper 是何时创建的?
主线程在
ActivityThread.main()->Looper.prepareMainLooper()的时候就已经创建了Looper,因此可以直接new Handler
子线程执行完任务如何切换到主线程刷新UI?
- 创建主线程Handler,在子线程sendMessage或者post
- 使用
runOnUiThread- 使用
view.post
Android源码中的同步屏障?
ViewRootImpl.scheduleTraversals中开启同步屏障,保证UI绘制消息优先执行,绘制完成后移除消息
nativePollOnce原理?
nativePollOnce底层使用epoll_wait多路复用,不会占用CPU资源。关于select、poll、epoll参考IO模型
结语
基本上Handler各个知识点都提到了,但是感觉文章结构比较难组织,可能会有点乱。
推荐阅读:
